《新三国志曹操传》位移类型及代表武将分享
- 来源:taptap
- 作者:曹老板的日常
- 编辑:珞珞
“位移”是掌控战场的核心战术变量,直接决定技能能否有效施放。其类型主要包括突进、击退、冲撞与传送。下文将为您解析《新三国志曹操传》位移类型及代表武将分享,一起来看看吧!
《新三国志曹操传》位移类型及代表武将分享
一、位移类型:
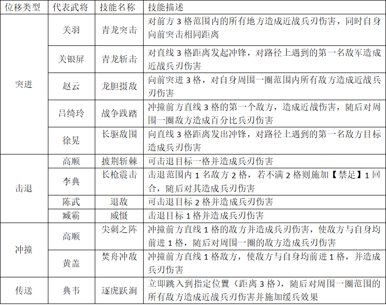
(一)突进型
效果:通过技能额外冲刺直线距离
代表武将:关羽、关银屏、赵云、吕绮玲、徐晃
(二)击退型
效果:自身不移动,改变敌方位置
代表武将:高顺、李典、陈武、臧霸
(三)冲撞型
效果:自身和敌方的位置都前进1格
代表武将:黄盖、陈武
(四)传送型
效果:把自己放到特定位置
代表武将:典韦
位移类型、效果、场景一图总结
二、技能展示:
(一)突进型
关羽-青龙突击:对前方3格范围内的所有地方造成近战兵刃伤害,同时自身向前突击相同距离
吕玲绮-战争践踏:冲撞前方直线3格的第一个敌方,造成近战伤害,随后对周围一圈敌方造成百分比兵刃伤害
赵云-龙胆摄敌:向前突进3格,对自身周围一圈范围内所有敌方造成近战兵刃伤害
关银屏-青龙斩击:对直线3格距离发起冲锋,对路径上遇到的第一名敌军造成近战兵刃伤害
徐晃-长驱敌围:向直线3格距离发出冲锋,对路径上遇到的第一名敌方目标造成兵刃伤害
(二)击退型
高顺-披荆斩棘:可击退目标一格并造成兵刃伤害
李典-长枪震击:击退范围内1名敌方2格,若不满2格则施加【禁足】1回合,随后对其造成兵刃伤害
陈武-退敌:可击退目标2格并造成兵刃伤害
臧霸-威慑:击退目标1格并造成兵刃伤害
(三)冲撞型
高顺-尖刺之阵:冲撞前方直线1格的敌方并造成兵刃伤害,使敌方与自身均前进1格,随后对周围一圈的敌方造成兵刃伤害
黄盖-焚舟冲敌:冲撞前方直线1格敌方,使敌方与自身均前进1格,并造成兵刃伤害
(四)传送型
典韦-逐虎跃涧:立即跳入到指定位置(距离3格),随后对周围一圈范围的所有敌方造成近战兵刃伤害并施加缓兵效果
位移各类型代表武将一图总结
三、应用场景
突进型武将用于拦截目标,如在游历事件公孙瓒之影中拦截公孙瓒、游历事件抓马匹中拦截马匹,或者通过补充移动距离来到达指定位置,如青龙挑战第四关
击退、冲撞型武将用于改变敌人的位置,假设某关卡需要将敌方赶出建筑,那么这些武将就需要被派上战场了
以上就是《新三国志曹操传》位移类型及代表武将分享,更多相关攻略,请关注3dm手游网更新!
本文内容来源于互联网,如有侵权请联系删除。
|
《新三国志曹操传》热门攻略大全 |
||
| 兵种克制关系一览 | 多元战场策略攻略 | 危险范围介绍 |
| 经典列传玩法介绍 | 演武场防守布阵思路介绍 | 充值返利规则一览 |
| 装备试炼全关卡速通攻略 | 新手阵容推荐 | 群雄黑科技流阵容攻略 |
|
吴国火攻流阵容攻略 |
开局主力武将获取攻略 | |
| 角色图鉴 | ||
|
|
|
|
|
|
|
|
|
|
|
|
-
《漫威终极逆转》评测:每局三分钟,随机又公平
手游评测 |廉颇
-
《逆水寒》手游2.0新赛年评测:国风朋克来袭
手游评测 |廉颇




















