《三角洲行动》野牛冲锋枪近战改装推荐
- 来源:taptap
- 作者:八宝粥特勤处
- 编辑:慧玲
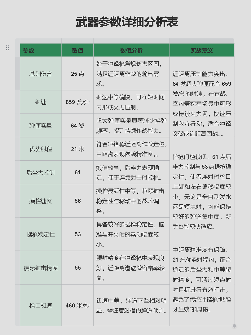
三角洲行动野牛冲锋枪怎么改,改装野牛冲锋”是一把以“持续火力”和“稳定控枪”为核心优势的近距离作战武器。64发超大弹匣从根本上解决了冲锋枪“续航焦虑”,配合中等射速与良好的后坐力控制,使其在近战中具备极强的压制力和容错率。
《三角洲行动》野牛冲锋枪改装推荐:
外观方面:
这把改装版野牛冲锋枪整体呈深色(黑色为主),枪身结构紧凑,枪管前端装有消音器,枪管上方延伸至机匣顶部配有战术导轨,导轨上安装了瞄准镜。枪身中部有纹理设计的握把,后部为固定枪托,整体线条硬朗,多个改装部件(如枪口装置、弹匣、护木等)通过线条标注与枪身对应,显示出模块化改装的特点。
武器代码:
野牛冲锋枪-全面战场-6HOP3440BS205M2DA91B4
内含配件:
全景红点瞄准镜、AK镂空握把、野牛刀锋超长枪管、实用消音器、AK聚合物枪托、AK枪托缓冲垫、野牛碳纤维护木、PERST-7蓝色激光镭指、野牛 64发弹筒、多用途战术增高架、微型瞄具增高架、泽宁特拉机柄帽。
武器数据
后坐力与稳定性:
改装后通过降低后坐力倍率、优化弹道散布、提升稳定性,使武器在全自动连射、移动射击及远距离精准度上均有明显优势,更适合中近距离持续压制或中距离精准打击,操作门槛降低,实战容错率提升。
二、总结
改装野牛冲锋”是一把以“持续火力”和“稳定控枪”为核心优势的近距离作战武器。64发超大弹匣从根本上解决了冲锋枪“续航焦虑”,配合中等射速与良好的后坐力控制,使其在近战中具备极强的压制力和容错率。
21米优势射程与中等精准度,让它在中距离也能通过合理射击节奏(如短点射)发挥作用,避免了纯近战武器的场景局限。
三、适合玩家
四、不适合玩家
远距离作战偏好者:25点基础伤害与21米优势射程,使其在中远距离后伤害衰减明显,弹道下坠加剧,无法满足精准打击需求。
极致机动战术使用者:58点操控速度偏向均衡,若玩家追求极限跑射、秒趴等高频战术动作,可能会感觉灵活性略有不足。
以上就是3DM小编整理带来的三角洲行动野牛冲锋枪怎么改,野牛冲锋枪改装推荐,更多相关游戏攻略,请关注3DM手游网!
本文内容来源于互联网,如有侵权请联系删除。
-
《漫威终极逆转》评测:每局三分钟,随机又公平
手游评测 |廉颇
-
《逆水寒》手游2.0新赛年评测:国风朋克来袭
手游评测 |廉颇




















