荒原曙光通关北部雪原重点事项
- 来源:taptap
- 作者:一颗鱼丸
- 编辑:珞珞
挑战《荒原曙光》北部雪原,需重点应对:极端环境造成的持续伤害、特定怪物的致命攻击以及复杂的资源搜集路线。充分准备是安全通关的唯一秘诀。下面给大家带来了荒原曙光通关北部雪原重点事项!
荒原曙光通关北部雪原重点事项
一、地区特点:
北部雪原主要分为普通雪原区和霜雾之境两个区域,区域内被冰雪覆盖,常年低温,体温会持续下降;在寒冷的环境下,角色饱食度消耗速度也会增加(更容易饿)
二、求生难点
普通雪原:在缺乏保暖措施的情况下,会因为失温而持续损失生命值,失温程度会随着时间而加重。
霜雾之境:会快速失温,失温程度也会快速上升。冻伤将会极快地扣除角色生命值。
三、求生建议
食物:辛辣根茎、火辣羹汤、火辣烹肉、火辣炖虾
御寒衣物:风雪衣
其他:利用火把、篝火御寒,注意当雪原出现暴风雪时,无法正常生火,建议搭建简易遮雪鹏来生火保暖
注意点:低温区域内燃料的消耗速度会大幅加快,燃料在雪原地区较难获取,取暖后记得熄灭篝火哦!
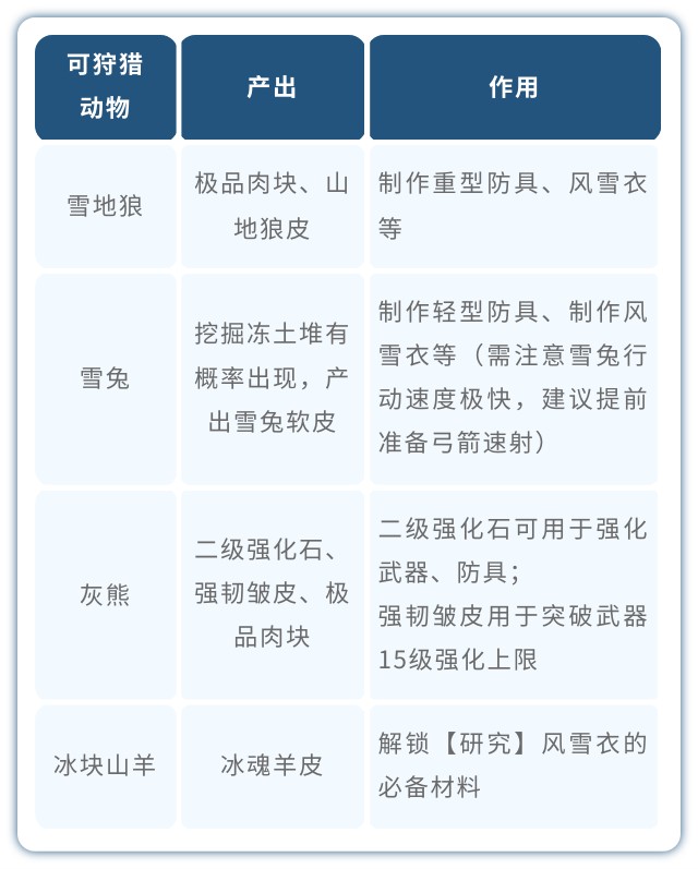
四、采集&狩猎资源
1、采集
2、狩猎
五、推荐挑战挑战
雪原银髦(建议组队前往):弱火属性伤害。击败后可以吸纳【暗夜之影】,在领地成功放置后可以提升冰霜属性伤害。掉落的银色鬃毛为突破强化的必须材料。
以上就是荒原曙光通关北部雪原重点事项,更多相关攻略,请关注3dm手游网更新!
本文内容来源于互联网,如有侵权请联系删除。
-
《漫威终极逆转》评测:每局三分钟,随机又公平
手游评测 |廉颇
-
《逆水寒》手游2.0新赛年评测:国风朋克来袭
手游评测 |廉颇




















