闪送员app加入兼职流程
时间:2025-10-28 13:33:49
- 来源:互联网
- 作者:未知
- 编辑:慧玲
3868
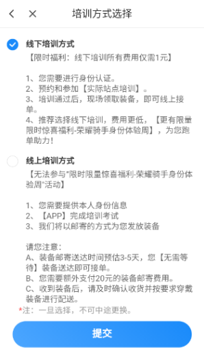
闪送员app怎么加入兼职,打开闪送员APP,使用手机号注册并登录账号,进入闪送员并登录填写真实资料,进入闪送员并登录填写真实资料,审核通过后选择培训时间,并添加培训站点老师的微信号。
闪送员app加入兼职流程:
1、打开闪送员APP,使用手机号注册并登录账号
2、进入闪送员并登录填写真实资料。
3、审核通过后选择培训时间,并添加培训站点老师的微信号。
4、前往培训站点进行培训并领取工牌、服装、闪送箱等。
5、领取成功后客服就会为你开通闪送员,点击“听单”就可以开始闪送兼职了。
以上就是3DM小编整理带来的闪送员app怎么加入兼职,加入兼职流程,更多相关知识教程,请关注3DM手游网!
本文内容来源于互联网,如有侵权请联系删除。
相关内容
相关攻略
类似软件 更多+
近期热门
更多+
《蛋仔派对》“逃出惊魂夜”上新!追捕者“丧心护士海瑟”、逃生者“水鬼·伊文”即将加入游戏!
公测福利、新版本、云游戏?《二重螺旋》公测前瞻速递!
原神千星奇域编辑器深度评测:当玩家真正拿到”创世权限”
天刀手游新门派校服、纪事首爆!全新玩法古境寻龙玩法揭秘,快来刀刀江湖寻宝致富!
王者荣耀十周年重磅官宣,IP新游《王者荣耀世界》2026年春天与玩家见面
《蛋仔派对》“逃出惊魂夜”追捕者“血衣教师礼温”上线!还有全新逃生者、地图邀你体验!
《火影忍者忍者新世代》全新SS忍圌圈脸[忍界大战]--忍者攻略&阵容推荐!
《蛋仔派对》“逃出惊魂夜”又添新成员!新增追捕者“魔警艾琳”,“管家”加入逃生者阵营!
热门礼包
更多+
原创推荐
更多+
-
《漫威终极逆转》评测:每局三分钟,随机又公平
手游评测 |廉颇
-
《逆水寒》手游2.0新赛年评测:国风朋克来袭
手游评测 |廉颇
近期大作
更多+
3DM自运营游戏推荐




















