《画音》注销账号方法
时间:2026-02-15 13:57:00
- 来源:互联网
- 作者:未知
- 编辑:谷子
3200
用户需登录账号后,进入“账号安全”或“隐私设置”页面,选择“注销账号”选项,并按照提示完成身份验证(如输入密码或短信验证码)。注销后,所有个人数据(如聊天记录、好友列表等)将被永久删除且无法恢复,建议提前备份重要内容。
画音app怎么注销账号?
1、进入画音app后,先点击右下角的头像,再点击右上角齿轮按钮;
2、在设置界面,点击“账号与安全”;
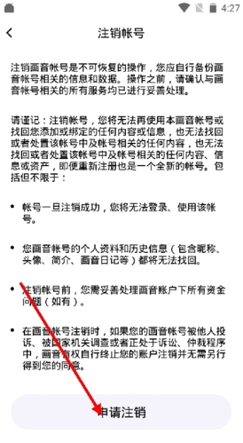
3、在账号与安全界面,点击下方的“注销账号”;
4、查看注销账号相关内容后,点击“申请注销”,再点击“确认并继续”;
5、最后填写注销原因,并输入发送到手机的验证码,点击“确认注销账号”即可成功将账号注销。
以上就是小编带来的画音app怎么注销账号?注销账号方法,更多相关资讯教程,请关注3DM手游网。
本文内容来源于互联网,如有侵权请联系删除。
相关内容
相关攻略
类似软件 更多+
近期热门
更多+
热门礼包
更多+
原创推荐
更多+
-
《漫威终极逆转》评测:每局三分钟,随机又公平
手游评测 |廉颇
-
《逆水寒》手游2.0新赛年评测:国风朋克来袭
手游评测 |廉颇
近期大作
更多+
3DM自运营游戏推荐




















